官方微博 客服QQ 官方微信
网站客服QQ:
1014587588
2694395946
音协考级QQ:
2537453437
名称:中音在线
微信号:musiceolcom
设为首页网站地图网站论坛帮助∨
搜课程搜资讯搜书籍搜老师
考级报名 |电子琴钢琴古筝小提琴音基长笛
我的课堂
购物车
社会主义核心价值观少儿声乐套曲合唱谱、钢琴伴奏谱、CD伴奏、MV等下载
首页 音乐课程 音乐书籍 音乐新闻 名师风采 音乐人物 音乐学堂 乐器联盟 乐器百科 音乐汇
您当前的位置:首页 > 二胡 > 资讯中心 > 教学空间 > 二胡演奏符号说明

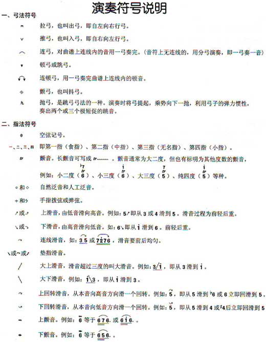
二胡演奏符号说明

分享到 |
日期:2009-10-23  来源:小蝌蚪音乐学习网  编辑:张老师  浏览次数:

导语:链接:【专题】第七届中国音乐金钟奖二胡比赛

链接:【专题】第七届中国音乐金钟奖二胡比赛

相关内容

  • 如何避免练习钢琴时的不良习惯 2014-11-24
  • 如何防止过度练习产生的伤害 2014-11-18
  • 提琴 | 面对摄像机你该怎么拉?2014-11-18
  • 中央音乐学院琵琶考级演奏文凭级教材目录2014-11-17
  • 中央音乐学院琵琶考级9级教材目录2014-11-17
  • 中央音乐学院琵琶考级8级教材目录​2014-11-17

更多>>推荐课程

二胡基础教程(第一章

主  讲:王云飞

立即试听

二胡基础教程(第二章

主  讲:王云飞

立即试听

热点文章

  • 第三届中国越剧艺术节将在温州举行
  • “圆梦民乐少年”湘西民乐少年走进清华附
  • 响应号召,反贪腐席卷香港音乐界
  • 宋飞胡琴音乐会《清明上河图》视频实况
  • 第七届中国音乐金钟奖开幕音乐会实况
  • 赵季平在阿炳音乐节开幕式致辞【视频】

热门标签

上海举办关于举办第十届中著名二胡吴可畏:2014北京“中西合民族管弦

教材教辅

王云飞二胡独奏音乐

出版社:中国唱片深圳公司

页数:0页

isbn:978-7-88520-731-1

购买价:38元

  • 二胡系统进阶练习曲集
  • 二胡基础教程

乐器

拨浪鼓

  拨浪鼓,古称鞉鼓。藏、纳西、蒙古、 满、汉等族棰击膜鸣乐器。藏语称达克、绕鲁、热巴穷格...

选购二胡木材怎样区别

  从木料上说,上上品当然是高密度的红木了。紫檀木、花梨木、酸枝、乌木、鸡翅木均可,其中紫...

关于我们 | 合作推广 | 意见反馈 | 联系方式 | 诚聘英才 | 友情链接 | 网站地图 | 招生联盟
Copyright ©2006-2023 www.musiceol.com All Rigth Resevers 中音在线
电话:15311572120 京ICP备11003142号-1