官方微博 客服QQ 官方微信
网站客服QQ:
1014587588
2694395946
音协考级QQ:
2537453437
名称:中音在线
微信号:musiceolcom
设为首页网站地图网站论坛帮助∨
搜课程搜资讯搜书籍搜老师
考级报名 |电子琴钢琴古筝小提琴音基长笛
我的课堂
购物车
社会主义核心价值观少儿声乐套曲合唱谱、钢琴伴奏谱、CD伴奏、MV等下载
首页 音乐课程 音乐书籍 音乐新闻 名师风采 音乐人物 音乐学堂 乐器联盟 乐器百科 音乐汇
您当前的位置:首页 > 音乐考研 > 资讯中心 > 音乐联考 > 武汉音乐学院2017年研究生招生初试日程

武汉音乐学院2017年研究生招生初试日程

分享到 |
日期:2016-12-19  来源:中音在线  编辑:热老师  浏览次数:

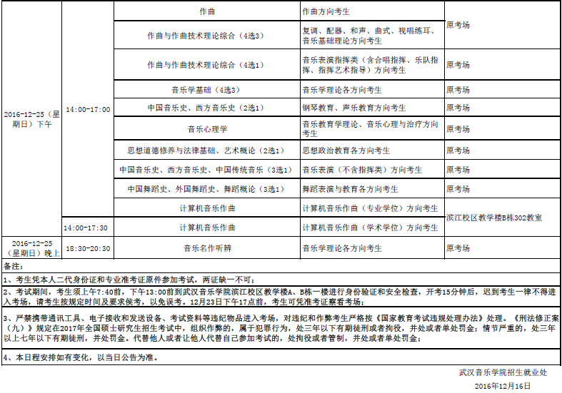
武汉音乐学院2017年研究生招生初试日程


blob.png

blob.png

精品视频课程推荐

  • 音乐理论基础教程视频课程

  • 和声学视频课程

  • 西方音乐通史视频课程

  • 第二版曲式分析基础教程视频课程

相关内容

  • 武汉音乐学院2016年成人教育招生录取原则2016-12-19
  • 武汉音乐学院2016年成人教育专业成绩发布通知2016-12-19
  • 云南艺术学院文华学院2017年云南省招生简章2016-12-19
  • 云南艺术学院文华学院2017年省外招生简章2016-12-19
  • 云南艺术学院文华学院2017年云南省艺术类专业考试时间安排2016-12-19
  • 南京艺术学院2017年本科艺术类专业招生公告2016-12-19

更多>>推荐课程

处理 SSI 文件时出错

热门标签

处理 SSI 文件时出错
处理 SSI 文件时出错
关于我们 | 合作推广 | 意见反馈 | 联系方式 | 诚聘英才 | 友情链接 | 网站地图 | 招生联盟
Copyright ©2006-2023 www.musiceol.com All Rigth Resevers 中音在线
电话:15311572120 京ICP备11003142号-1