官方微博 客服QQ 官方微信
网站客服QQ:
1014587588
2694395946
音协考级QQ:
2537453437
名称:中音在线
微信号:musiceolcom
设为首页网站地图网站论坛帮助∨
搜课程搜资讯搜书籍搜老师
考级报名 |电子琴钢琴古筝小提琴音基长笛
我的课堂
购物车
社会主义核心价值观少儿声乐套曲合唱谱、钢琴伴奏谱、CD伴奏、MV等下载
首页 音乐课程 音乐书籍 音乐新闻 名师风采 音乐人物 音乐学堂 乐器联盟 乐器百科 音乐汇
您当前的位置:首页 > 基本乐理 > 资讯中心 > 音乐联考 > 内蒙古2017年普通高校招生艺术类专业考试实施办法

内蒙古2017年普通高校招生艺术类专业考试实施办法

分享到 |
日期:2016-12-19  来源:中音在线  编辑:热老师  浏览次数:

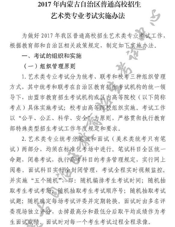
内蒙古2017年普通高校招生艺术类专业考试实施办法


blob.png

blob.png

blob.png

blob.png

blob.png

blob.png

blob.png

blob.png

blob.png

blob.png

blob.png

blob.png

blob.png

blob.png

blob.png

blob.png

blob.png

blob.png

blob.png


精品视频课程推荐

  • 音乐理论基础教程视频课程

  • 和声学视频课程

  • 西方音乐通史视频课程

  • 第二版曲式分析基础教程视频课程

相关内容

  • 中央民族大学音乐学院2017年硕士招生音乐专业主课考试安排2016-12-19
  • 湖南科技学院传媒学院2017年校考招生简章2016-12-19
  • 湖南科技学院音乐与舞蹈学院2017年校考招生简章2016-12-19
  • 枣庄学院2017年高考艺术类专业招生简章2016-12-19
  • 周口师范学院2017年山东省艺术类专业招生录取原则2016-12-19
  • 周口师范学院2017年山东艺术类招生计划及考试说明(济南考点)2016-12-19

更多>>推荐课程

高考音乐强化训练基本

主  讲:程慧惠

立即试听

热点文章

    热门标签

    三峡大学2015年广

    教材教辅

    高考音乐强化训练基

    出版社:湖南文艺出版社

    页数:148页

    isbn:

    购买价:29.8元

    • 高考音乐强化训练基本乐理模拟
    • 高考音乐强化训练基本乐理卷

    乐器

    如何选购唢呐

             1. 在外观上看,专业唢呐所具备的条件、木料选材很关键...

    手风琴左手贝斯键钮对照图

    ...

    关于我们 | 合作推广 | 意见反馈 | 联系方式 | 诚聘英才 | 友情链接 | 网站地图 | 招生联盟
    Copyright ©2006-2023 www.musiceol.com All Rigth Resevers 中音在线
    电话:15311572120 京ICP备11003142号-1