四川文化艺术学院2020年校本部考点艺术类专业校考报名须知
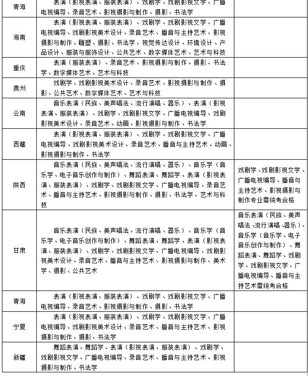
涉考省份:北京、天津、山西、内蒙古、辽宁、吉林、黑龙江、上海、江苏、浙江、江西、湖北、广西、海南、重庆、贵州、云南、西藏、陕西、甘肃、青海、宁夏、新疆
再次提醒:报名前请先查看考生高考所在省份可校考的专业!考生如选报了该省无校考的专业,若参加成绩将视为无效,由此产生的遗留问题由考生自己负责!
各省(直辖市、自治区)校考专业见下表:


考试地点:四川文化艺术学院(绵阳校区:四川省绵阳市经开区机场东路83号)
报名方式:请考生使用台式电脑(推荐使用谷歌Chrome浏览器)登录学校报名系统http://bm.sca.edu.cn/完成我校校考报名缴费流程。
报名流程:
第一步:考生注册,完成信息填写并提交,提交后无法修改;
第二步:完善个人资料,上传身份证(头像面)、艺考证扫描件及证件照(个人近期免冠寸照);
第三步:点击查看所在省份可报专业并选择报考(如误报所在省份不可报专业后果自负);
第四步:网上缴费(缴费成功后,无法更改和减少报考专业);
第五步:打印专业考试准考证(一个专业打印一张)。
报名及考试时间:(分两次进行,考生任选一次参加)
第一次:注册报名时间:2020年1月2日-12日
考场安排公布时间:2020年1月14日
考试时间:2020年1月15日-16日
第二次:注册报名时间:2020年1月20日-2月25日
考场安排公布时间:2020年2月27日
考试时间:2020年2月28日-3日1日
备注:
1.各专业考试时间以打印准考证的考试时间为准;
2.如面试与笔试考试时间冲突,请考生务必优先参加笔试科目的考试;
3.同一专业不能重复报考,否则以最低成绩计分;
4.考生若缺考视为自动放弃本次考试,不予补考,缴纳的报名费一律不退;
5.请考生在报名前仔细阅读《四川文化艺术学院2020年省外艺术类专业校考考试大纲》和《四川文化艺术学院2020年(省外)招生简章》。
精品视频课程推荐