官方微博 客服QQ 官方微信
网站客服QQ:
1014587588
2694395946
音协考级QQ:
2537453437
名称:中音在线
微信号:musiceolcom
设为首页网站地图网站论坛帮助∨
搜课程搜资讯搜书籍搜老师
考级报名 |电子琴钢琴古筝小提琴音基长笛
我的课堂
购物车
社会主义核心价值观少儿声乐套曲合唱谱、钢琴伴奏谱、CD伴奏、MV等下载
首页 音乐课程 音乐书籍 音乐新闻 名师风采 音乐人物 音乐学堂 乐器联盟 乐器百科 音乐汇
您当前的位置:首页 > 萨克斯管 > 资讯中心 > 院校动态 > 2024年上音本科艺术类招生专业目录及考试大纲公布

2024年上音本科艺术类招生专业目录及考试大纲公布

分享到 |
日期:2024-1-15  来源:中音在线  编辑:l老师  浏览次数:

   

图片


  各专业考试科目及内容


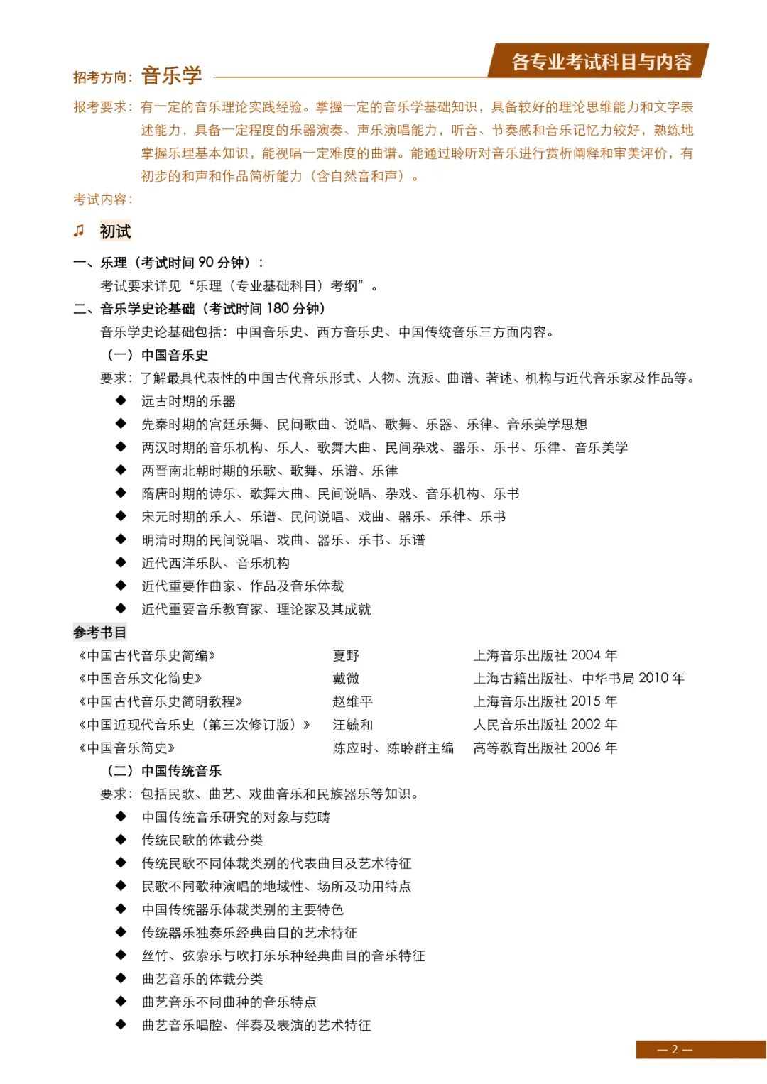
  01 招考方向:音乐学

  

图片


  

图片


  

图片


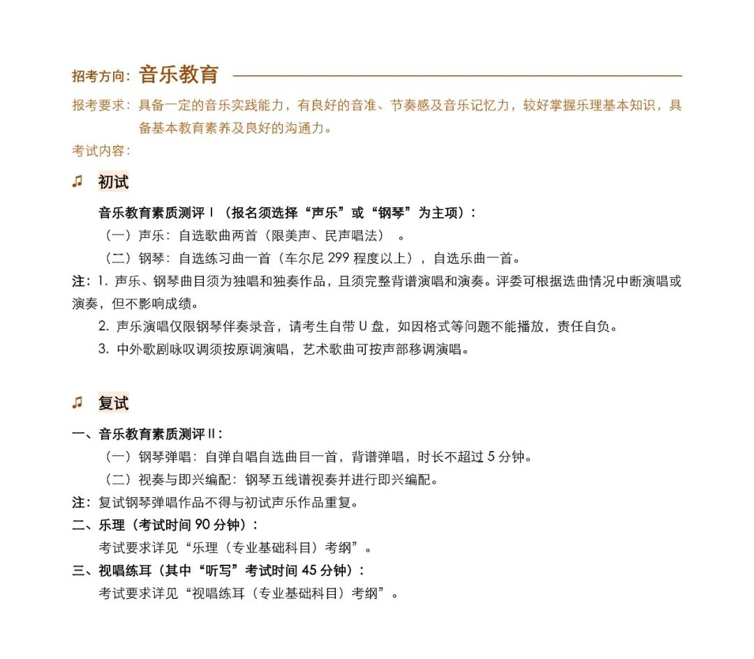
  02 招考方向:音乐教育

  

图片


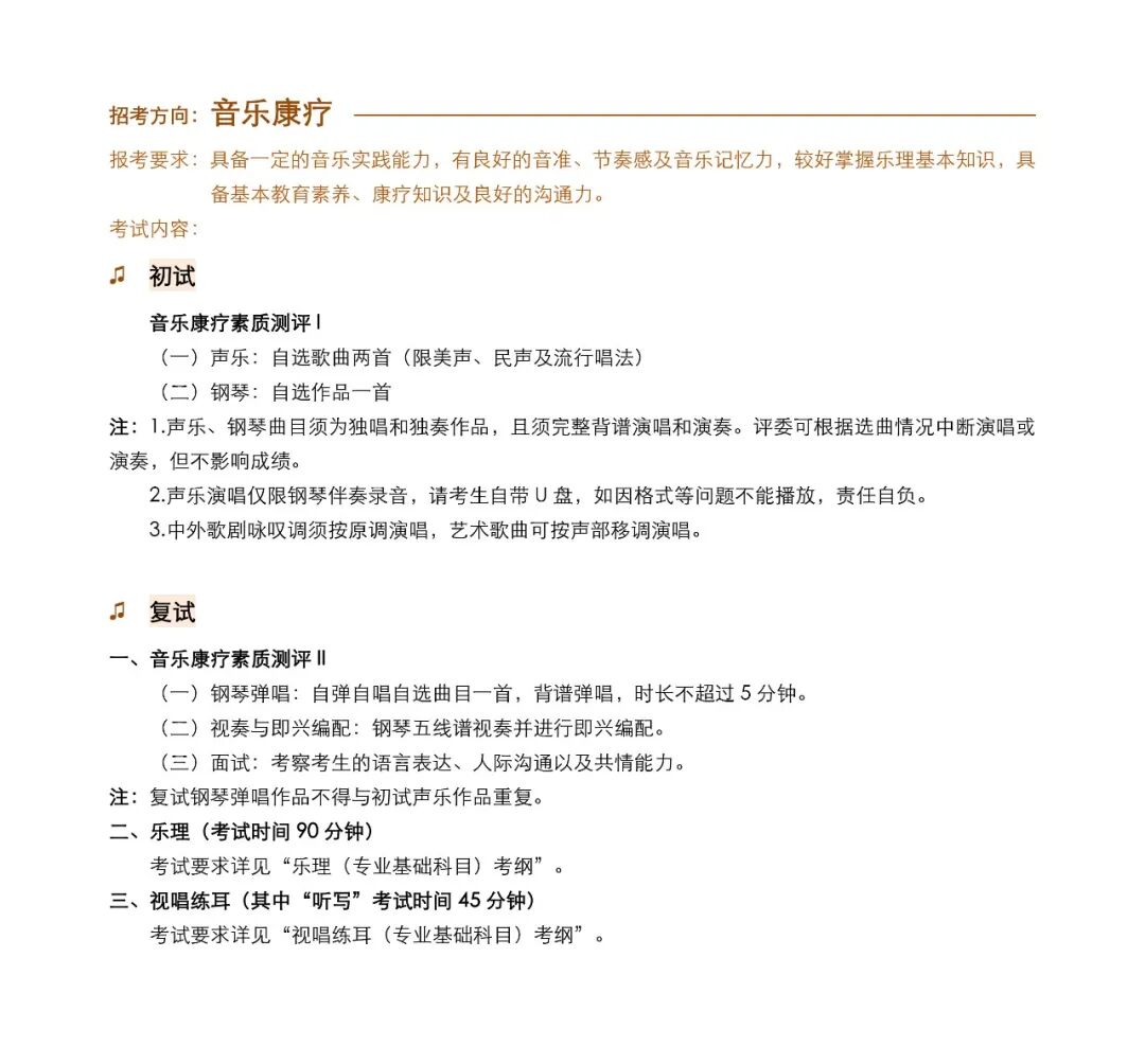
  03 招考方向:音乐康疗

  

图片


  04 招考方向:乐器修造艺术

  

图片


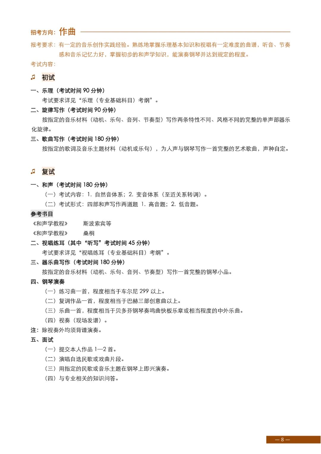
  05 招考方向:作曲

  

图片


  06 招考方向:民族音乐作曲

  

图片


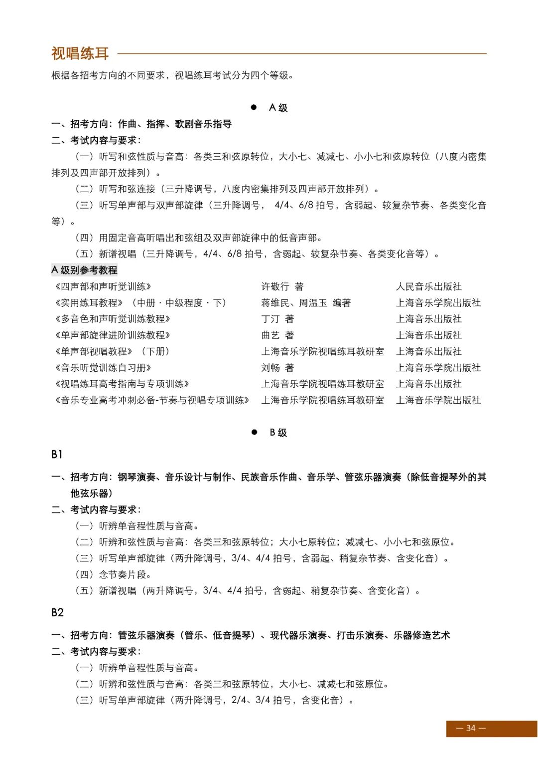
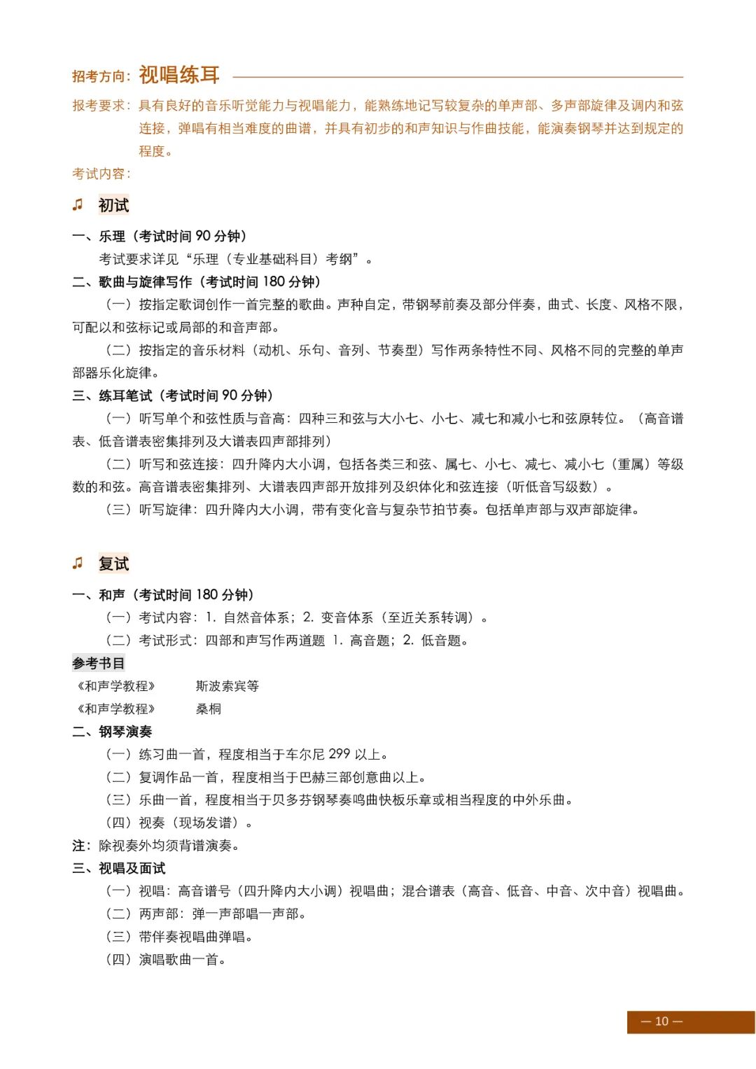
  07 招考方向:视唱练耳

  

图片


  

图片


  08 招考方向:指挥

  

图片


  09 招考方向:歌剧音乐指导

  

图片


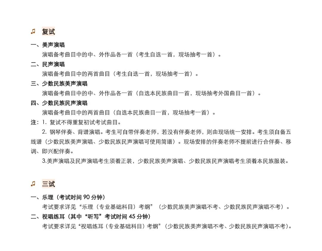
  10 招考方向:声乐演唱

  

图片


  

图片


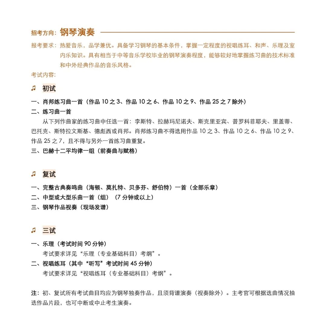
  11 招考方向:钢琴演奏

  

图片


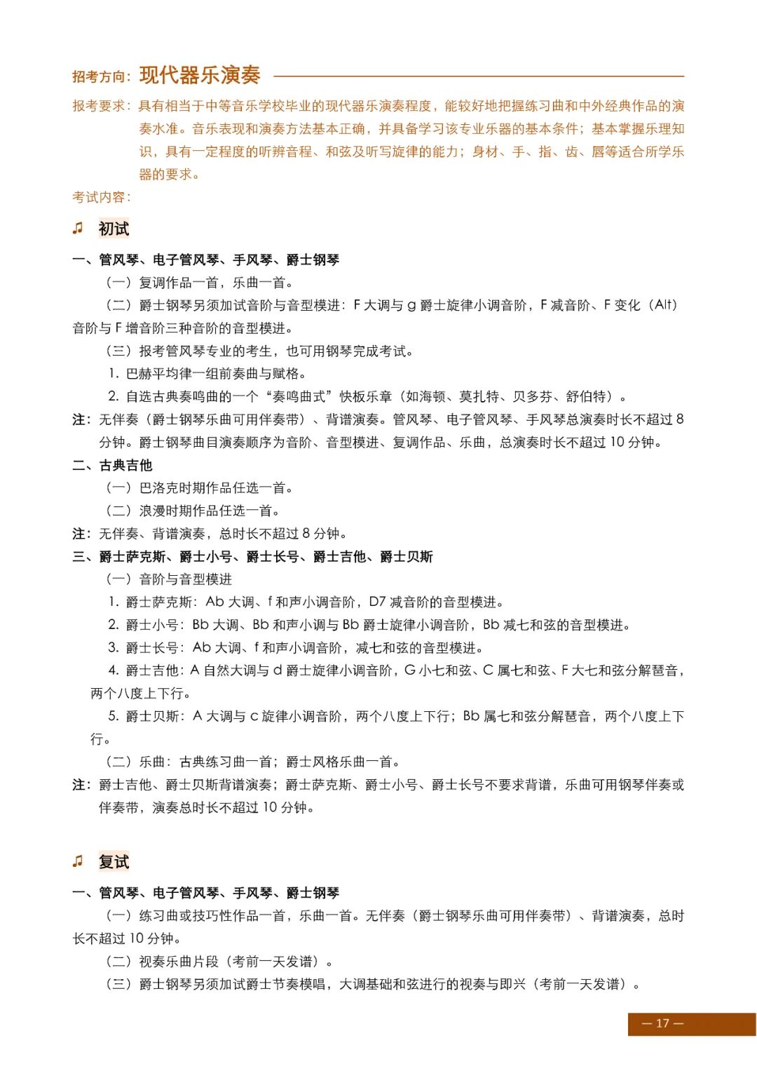
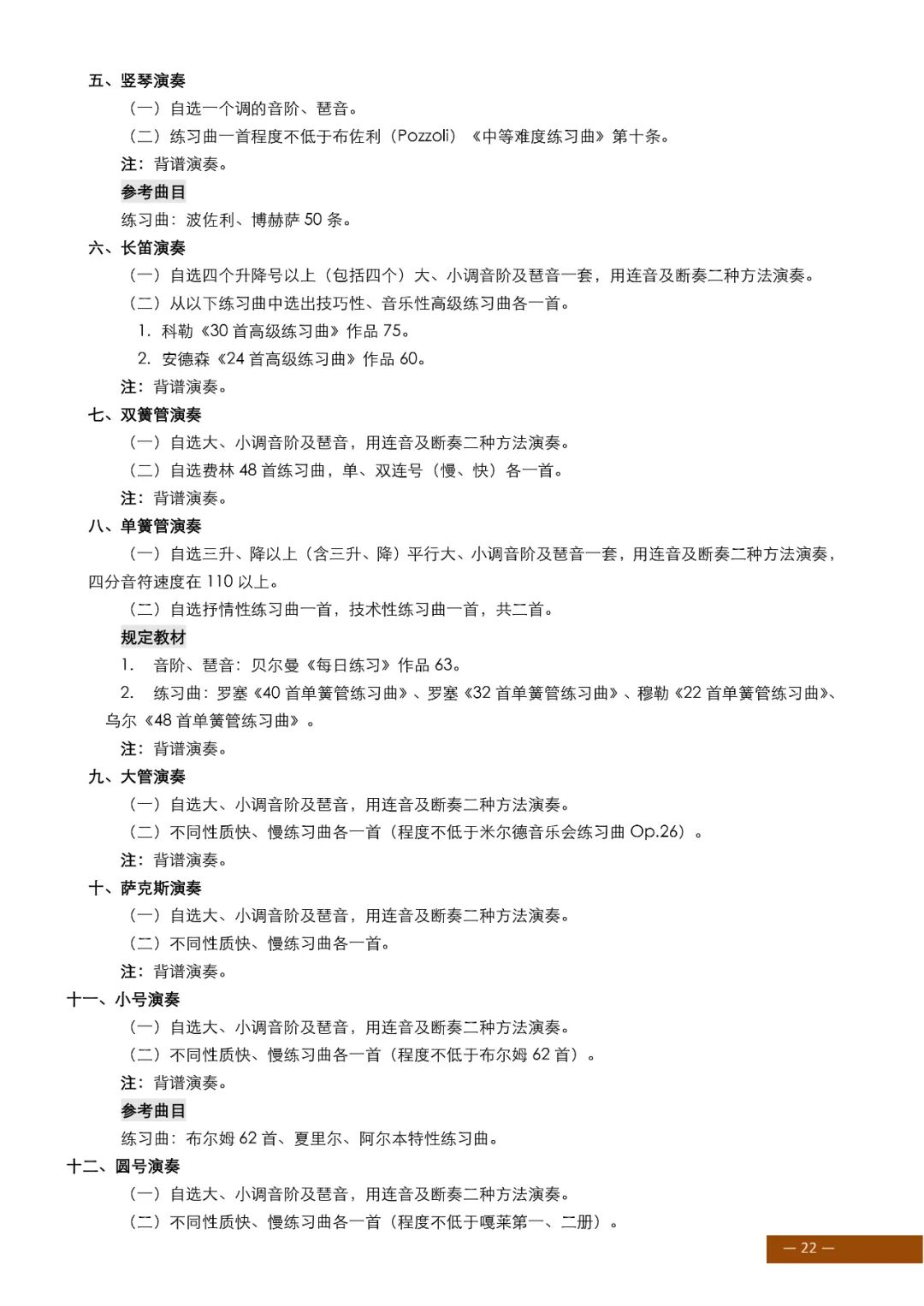
  12 招考方向:现代器乐演奏

  

图片


  

图片


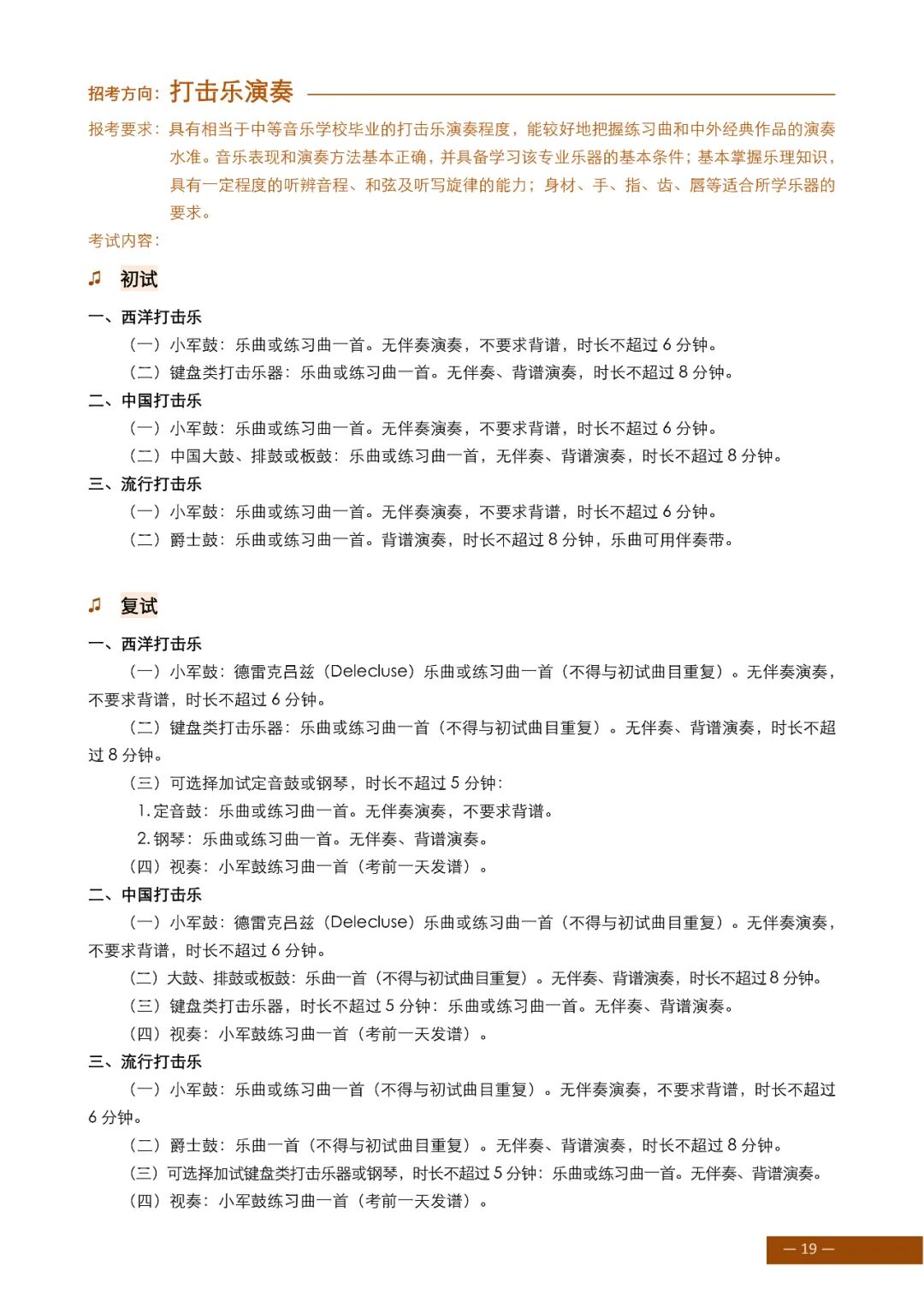
  13 招考方向:打击乐演奏

  

图片


  

图片


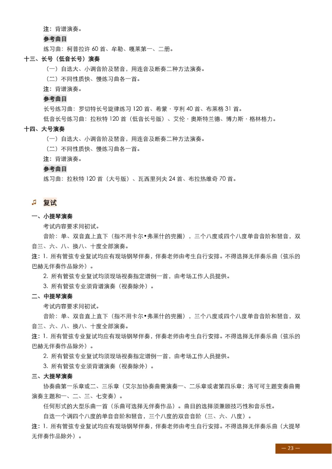
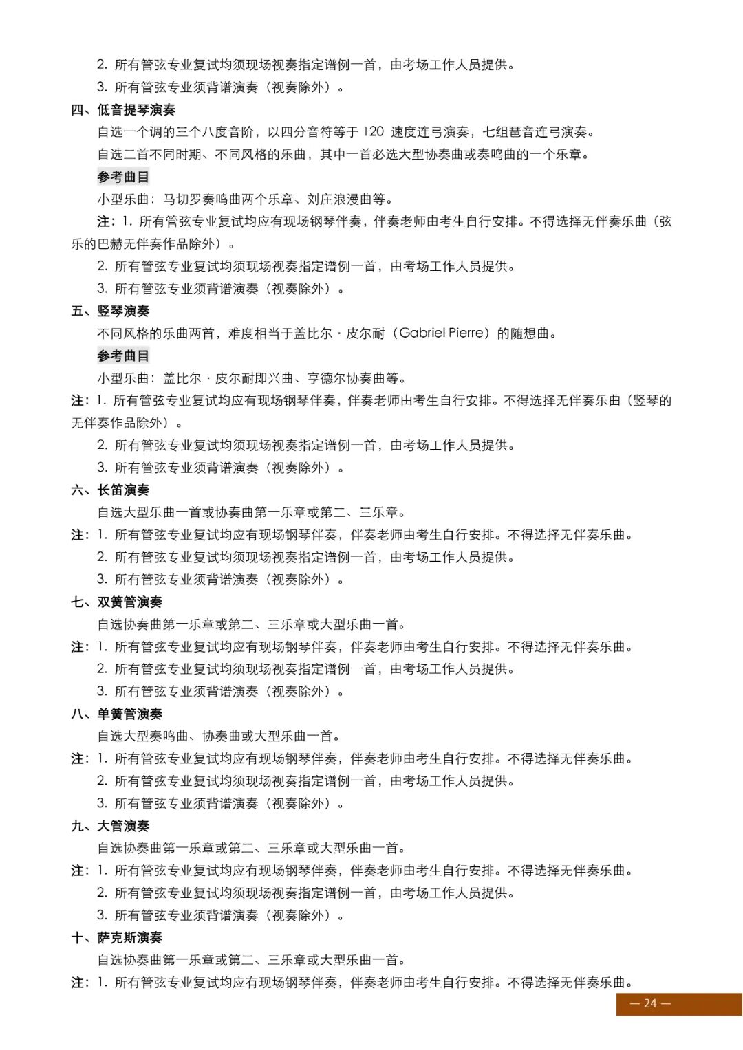
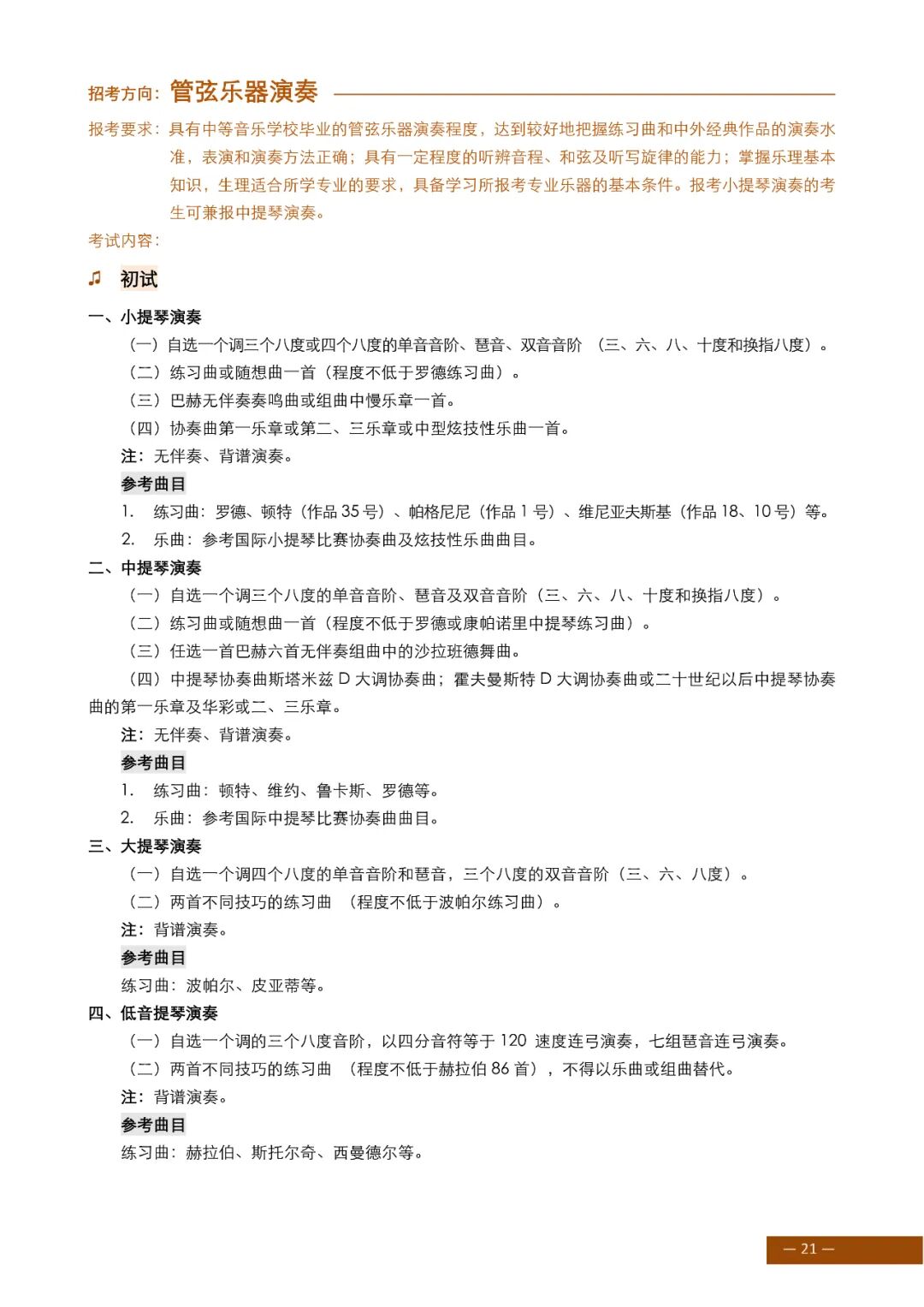
  14 招考方向:管弦乐器演奏

  

图片


  

图片


  

图片


  

图片


  

图片


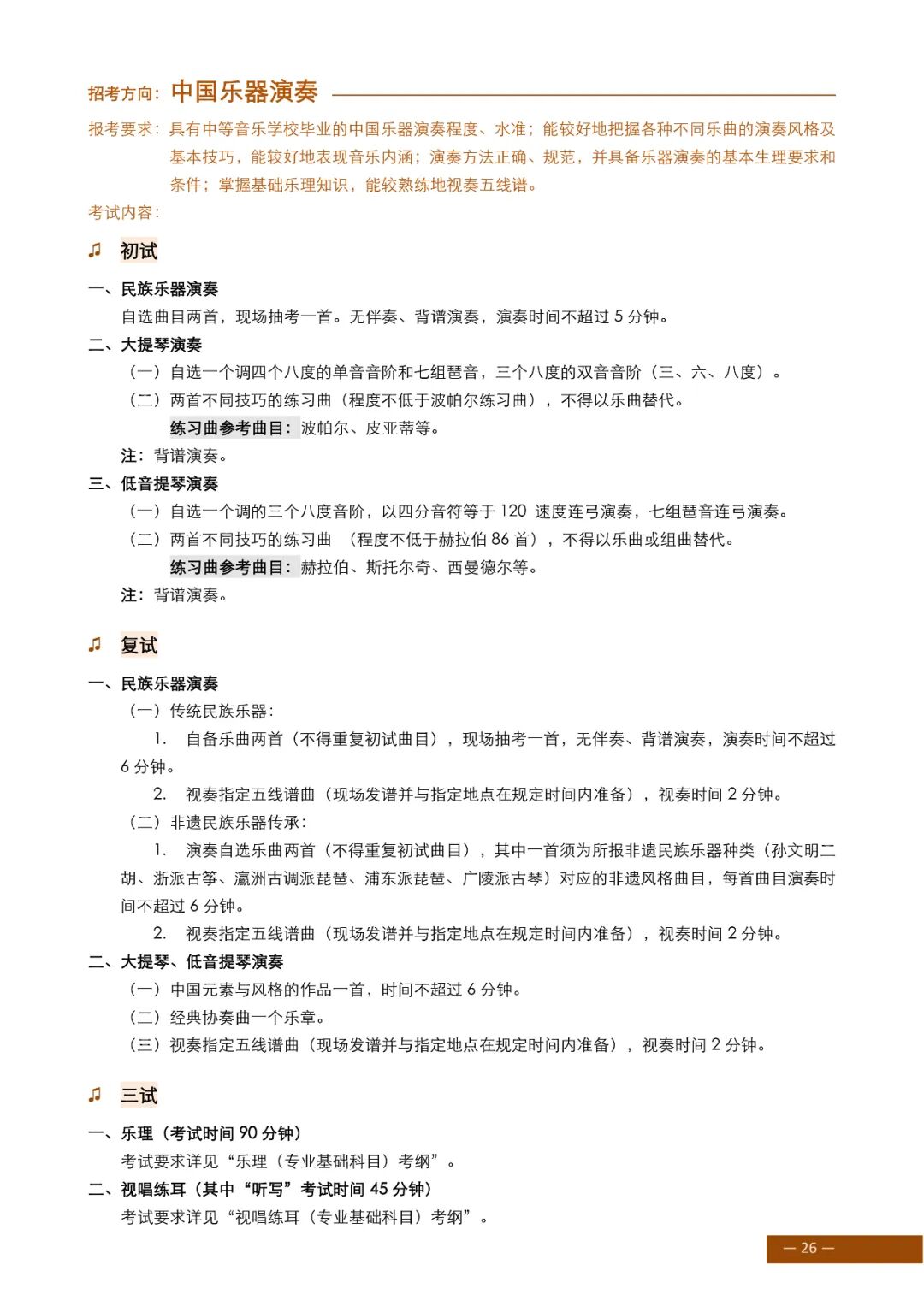
  15 招考方向:中国乐器演奏

  

图片


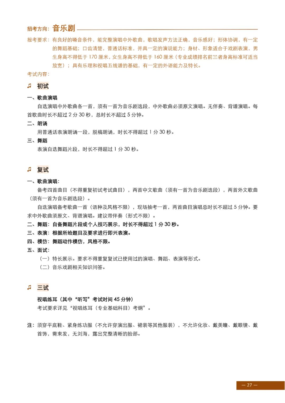
  16 招考方向:音乐剧

  

图片


  17 招考方向:音乐设计与制作

  

图片


  

图片


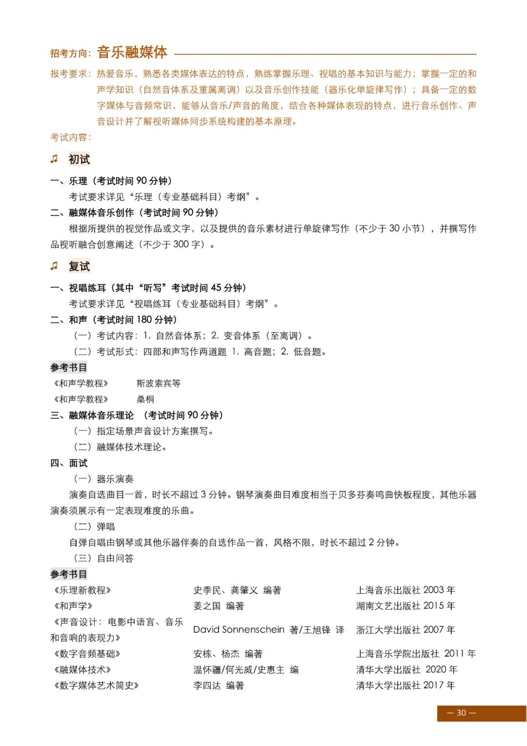
  18 招考方向:音乐融媒体

  

图片


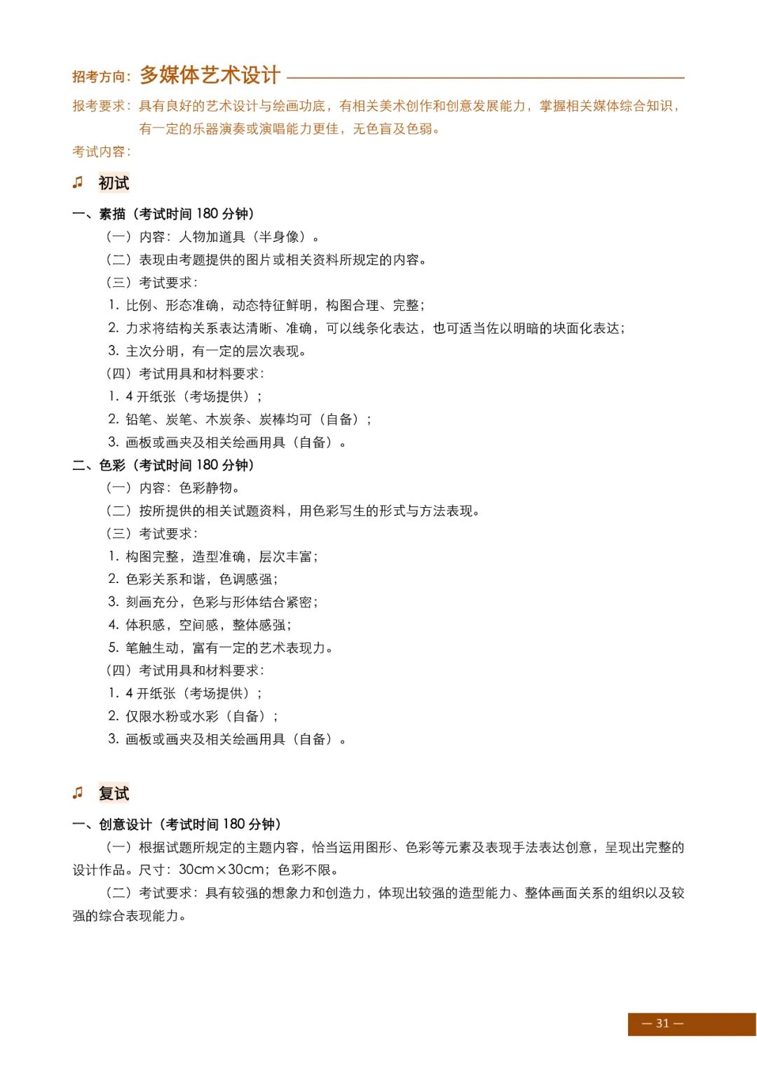
  19 招考方向:多媒体艺术设计

  

图片


  

图片


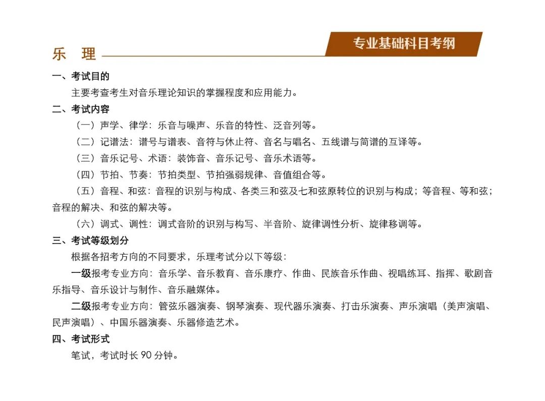
  20 乐理(专业基础科目考纲)

  

图片


  21 视唱练耳(专业基础科目考纲)

  

图片


  

图片


  

图片



中音在线:在线音乐学习门户

  • 音乐考级、音乐教程、音乐高考名师课堂在线学习

  • 音乐考级类网络课程

  • 音乐教程名师视频课堂

  • 音乐考研类视频网络课程

相关内容

  • 中国传媒大学2024艺术类校考,总计划减少100人,破格录取分四类2024-1-12
  • 艺考生注意,这26所民办高校已转公办2024-1-12
  • 高层大地震,香港中文大学再陷风波!2024-1-12
  • 24考研调剂新规!今年调剂有大变化!2024-1-11
  • 温州大学2024年诚聘海内外优秀人才公告2024-1-11
  • 音乐专业面试常见问题合集2024-1-9

更多>>推荐课程

音乐家协会萨克斯管考

主  讲:王清泉

立即试听

音乐家协会萨克斯管考

主  讲:王清泉

立即试听

热点文章

  • 狂想2012方奇峰萨克斯独奏音乐会
  • 第四届中国音乐学院全国考级大赛萨克斯专
  • 中国音协2011年05月(京)音乐考级时间地点

热门标签

萨克斯演俄罗斯风如何鉴别诊断萨克初学萨克狂想2012第四届中中国音协

教材教辅

新编中央音乐学院萨

出版社:人民音乐出版社

页数:189页

isbn:978-7-103-03952-6

购买价:59元

  • 新编中央音乐学院萨克斯管(业
  • 萨克斯管考级曲集(1-10级)

乐器

萨克斯

  1 基本介绍   1.1 中国萨克斯   中国萨克斯爱好者目前正在急剧增加,中国萨克斯在七八...

关于我们 | 合作推广 | 意见反馈 | 联系方式 | 诚聘英才 | 友情链接 | 网站地图 | 招生联盟
Copyright ©2006-2023 www.musiceol.com All Rigth Resevers 中音在线
电话:15311572120 京ICP备11003142号-1